- 首页
- 学习提升
/
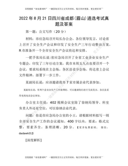
2022年8月21日四川省成都(眉山)遴选考试真题及答案[更多资源请百度搜索“培实素材网”]
docx
2022年8月21日四川省成都(眉山)遴选考试真题及答案[更多资源请百度搜索“培实素材网”]
发布 2024-11-27 21:06:15
阅读 1010
大小 45.42 KB
收藏
手机查看
熬友注意: 升级
VIP 免费浏览,您当前
未登录
熬友注意: 您需要支付
¥1.00 元后才能查看这篇内容
基本
文件
流程
错误
SQL
调试
- 请求信息 : 2026-04-06 10:41:15 HTTP/2.0 GET : demo.zhishifufei.com.cn/xuexitisheng/16472.html
- 运行时间 : 0.772489s [ 吞吐率:1.29req/s ] 内存消耗:1,171.92kb 文件加载:169
- 查询信息 : 35 queries 1 writes
- 缓存信息 : 19 reads,1 writes
- 配置加载 : 74
- 会话信息 : SESSION_ID=h9v2r9ltv0em65ddah84ppic16
- [ BEHAVIOR ] Run Closure @app_init [ RunTime:0.000014s ]
- [ CACHE ] INIT File
- [ BEHAVIOR ] Run \addons\cms\Cms @app_init [ RunTime:0.000249s ]
- [ BEHAVIOR ] Run \addons\crontab\Crontab @app_init [ RunTime:0.000047s ]
- [ BEHAVIOR ] Run Closure @app_init [ RunTime:0.000069s ]
- [ LANG ] /www/wwwroot/demo.zhishifufei.com.cn/thinkphp/lang/zh-cn.php
- [ BEHAVIOR ] Run app\common\behavior\Common @app_dispatch [ RunTime:0.000046s ]
- [ ROUTE ] array (
'type' => 'method',
'method' =>
array (
0 => '\\think\\addons\\Route',
1 => 'execute',
),
'var' =>
array (
'addon' => 'cms',
'controller' => 'archives',
'action' => 'index',
),
)
- [ HEADER ] array (
'accept-encoding' => 'gzip, br, zstd, deflate',
'user-agent' => 'Mozilla/5.0 AppleWebKit/537.36 (KHTML, like Gecko; compatible; ClaudeBot/1.0; +claudebot@anthropic.com)',
'accept' => '*/*',
'host' => 'demo.zhishifufei.com.cn',
'content-type' => '',
'content-length' => '',
)
- [ PARAM ] array (
'catename' => 'xuexitisheng',
'id' => '16472',
)
- [ RUN ] think\addons\Route->execute[ /www/wwwroot/demo.zhishifufei.com.cn/vendor/karsonzhang/fastadmin-addons/src/addons/Route.php ]
- [ LANG ] /www/wwwroot/demo.zhishifufei.com.cn/public/../application/common/lang/zh-cn/addon.php
- [ BEHAVIOR ] Run app\common\behavior\Common @addon_begin [ RunTime:0.000143s ]
- [ LANG ] /www/wwwroot/demo.zhishifufei.com.cn/addons/cms/lang/zh-cn.php
- [ BEHAVIOR ] Run \addons\vip\Vip @upload_config_init [ RunTime:0.000074s ]
- [ BEHAVIOR ] Run \addons\epay\Epay @addon_action_begin [ RunTime:0.000356s ]
- [ DB ] INIT mysql
- [ VIEW ] /www/wwwroot/demo.zhishifufei.com.cn/addons/cms/view/icon/show_news.html [ array (
0 => 'config',
1 => 'user',
2 => 'site',
3 => '__CHANNEL__',
4 => 'isWechat',
5 => 'isMobile',
6 => '__ARCHIVES__',
7 => '__MODEL__',
) ]
- [ SESSION ] INIT array (
'id' => '',
'var_session_id' => '',
'prefix' => 'think',
'type' => '',
'auto_start' => true,
)
- [ BEHAVIOR ] Run \addons\cms\Cms @view_filter [ RunTime:0.000083s ]
- [ BEHAVIOR ] Run \addons\third\Third @view_filter [ RunTime:0.000048s ]

0.776339s